滇西科技师范学院-主站
+ 中文首页 + English + 校长信箱 + 书记信箱 + 留言板
 学校概况  机构设置  师资队伍  教育教学  科学研究  招生就业  “三边三好”专栏  “三年行动”冲刺实录  合作交流  预决算公开  清廉学校 
当前位置: 首 页 > “三边三好”专栏 > 正文
喜讯 | 我校喜获2023年国家自科基金项目、云南省哲学社会科学基金项目立项
2023-11-08 17:06 作者: 赵雪艳  来源:科技处 审核人:陈彦雄

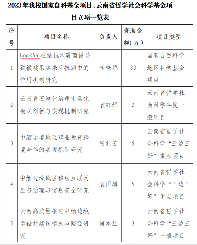
近期,2023年国家自然科学基金项目、云南省哲学社会科学基金项目评审结果已公布,我校喜获立项国家自然科学地区科学基金项目1项,云南省哲学社会科学基金项目4项(其中,年度一般项目1项。“三边三好”专项重点项目2项、一般项目1项)。这是近年来我校首次获批国家自然科学地区科学基金项目,实现了我校自然科学研究领域的重要突破。

2023年,学校高度重视高级别科研项目的申报与过程管理工作,将其作为学校科研工作的重要抓手,加强谋划和引导,从选题论证、组织培训、专家指导、遴选推荐和提高管理服务水平等环节进行全流程跟踪、全方位服务,确保高级别科研项目的立项数和完成质量不断提升。

下一步,学校将继续扎实做好2024年高级别科研项目的申报组织工作,力争产出高质量的研究成果,为学校的学科建设、人才培养、社会服务提供坚实的基础。

上一条:我校在2024年云南省哲学社会科学规划“习近平文化思想研究专项”中...
已是尾条
返回首页】   【返回上一页

版权所有 滇西科技师范学院 Copyright©2015 All Rights Reserved      滇公安网备53090202000056号      滇ICP备16007633号-2
学校地址:云南省临沧市临翔区学府路2号   邮 编:677000  联系电话:0883-8882608(办公室)  0883-8882885(传真)  0883-8882659(招生办)